当前位置:
首页
>
政务公开
>
信息公开目录
>
预算决算
索
引
号:
621126/2023-00868
信息分类:
三公经费
文件编号:
发文日期:
2023-02-02
发布机构:
县财政局
公开形式:
主动公开
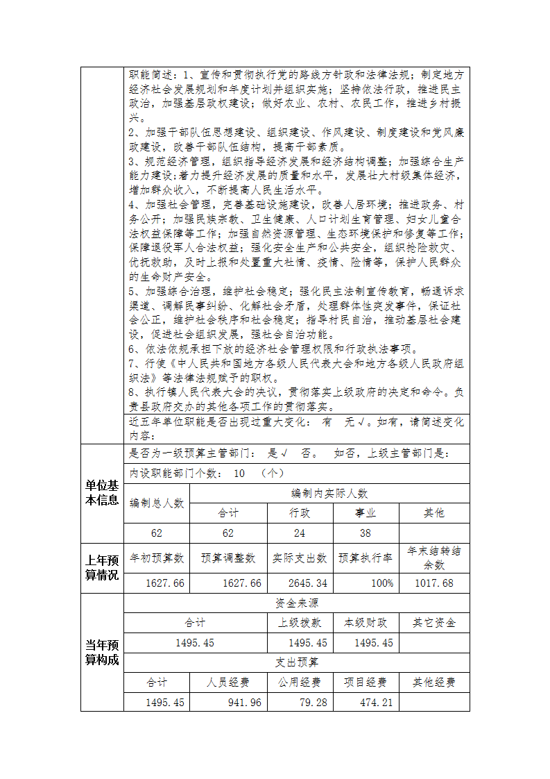
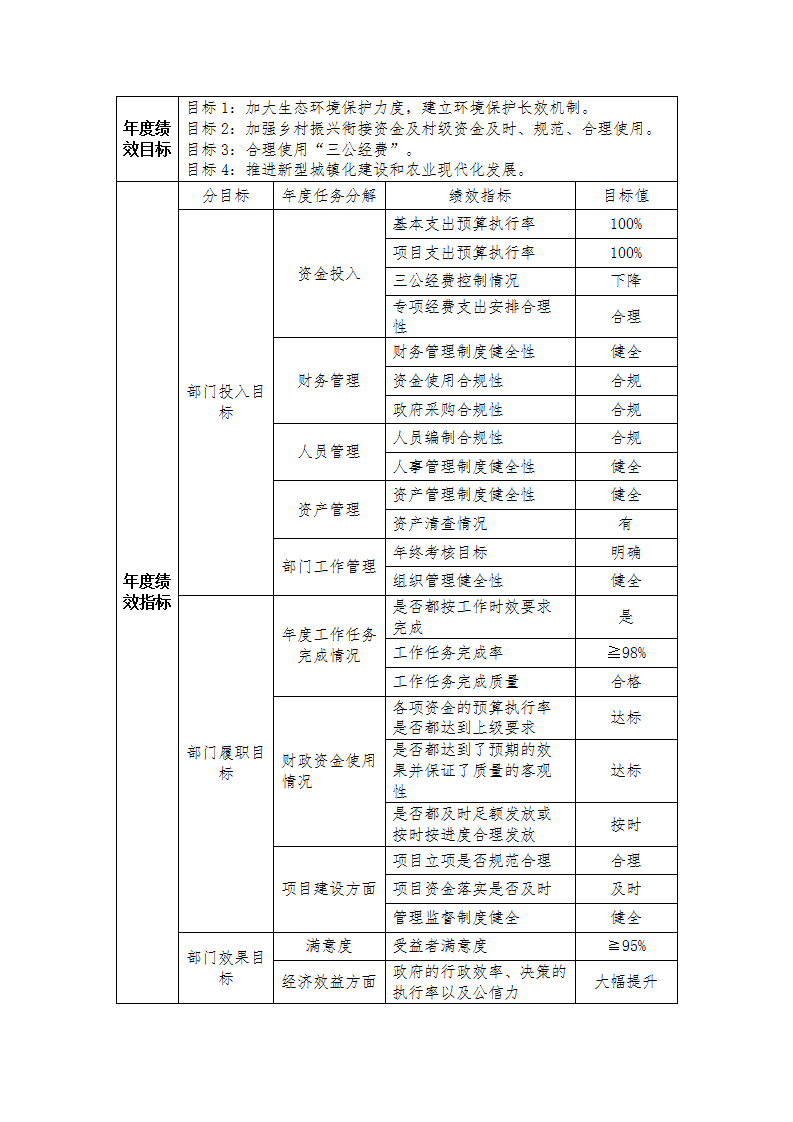
岷县禾驮镇人民政府2023年部门预算
发布日期:2023-02-02 11:28
信息来源: 岷县禾驮镇人民政府
字号:[
大
中
小
]
[ 打印本页
|
关闭窗口
]