当前位置:首页
 > 政务公开 > 政府部门 信息公开 > 县财政局 > 法定主动公开内容 > 预算决算
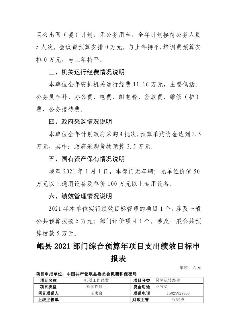
中国共产党岷县委员会机要和保密局2021年部门预算


发布日期:2021-05-15 20:17 字号:[ ] 视力保护色:




[  打印本页  |  关闭窗口  ] 分享到:
责任编辑:岷县财政局